Buizenversterker 2a3/40 Se met 6Z51N

Een nieuw project, dit keer met een 2a3 maar aangezien deze maar 3W se levert heb ik gekozen voor de 2a3/40 van JJ deze levert net als de 300B ongeveer 8W. Dit keer heb ik ook gekozen om een gelijkrichtbuis te gebruiken om te horen of dat wat uitmaakt. Volgens kenners zou het geluid van dioden scherper zijn, we zullen zien, of in dit geval horen. Het grote verschil met de 300B is dat de 2a3 met 2,5V gloeispanning werkt en niet met 5V zoals bij de 300B. Hier ben ik van plan om wel wisselstroom te gebruiken en er een potmeter over te plaatsen zodat geen kans op brom aanwezig is. 

Het probleem op dit moment is om aan onderdelen te komen, de buizen zijn in Nederland nergens leverbaar dus heb ik ze maar rechtstreeks bij de fabrieks winkel besteld in Slowakije.

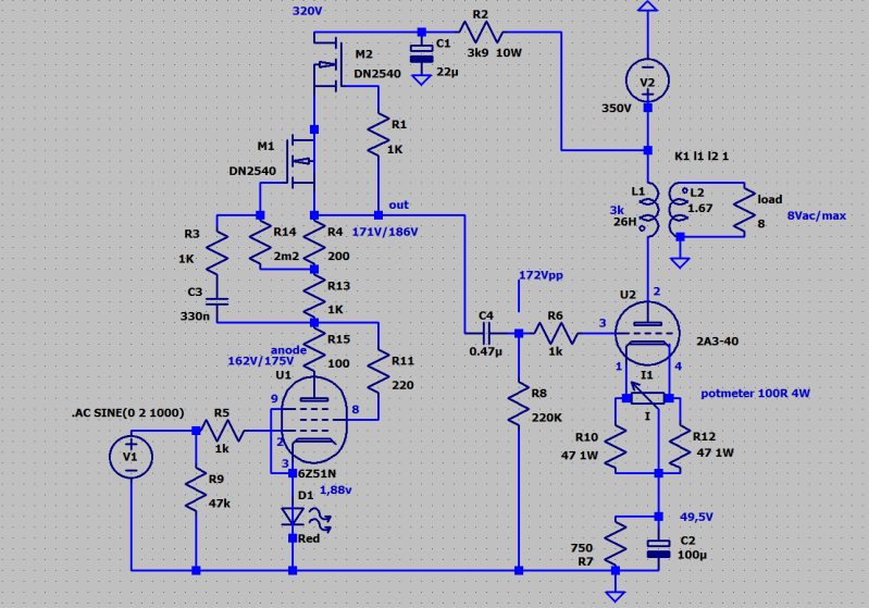
Wat betreft de 6Z51N,  een Russisch buisje met een enorm steile versterkingsfactor(79,5mu), deze moet je wel matchen want de verschillen zijn enorm, ze zijn vrijwel gelijk aan de D3a maar gaan nog iets verder in versterking. Het is een gecascodeerde active load met de DN2540, uiteindelijk komt er 172VPP achter de condensator te staan met 2V insturing. 

 

dit is het binnen-chassis waar alles op wordt gemonteerd zodat er aan de buitenzijde geen schroeven van de buisvoeten aanwezig zijn. ook ga ik gebruik maken van een Russische pio(groene condensator) welke een mooi warm geluid geeft. Voor de mensen die dit schema eerder bekeken hebben er bleek een fout in te zitten, R1,R3 en R13 zijn vervangen door 1K versies i.p.v. 100R, het bleek dat dat het printje spontaan begon te oscilleren en dat is hiermee opgelost met dank aan Jurgen die het probleem heeft getackeld.

 

De voeding wordt met een EZ34 gelijkgericht met daarachter een mosfet voor de afvlakking om de brom weg te halen waardoor er ook geen groot filter tussen hoeft.

Voor de kast is een model gekozen die veel lijkt op de McinTosh met hieronder het uiteindelijk resultaat.  Het geluid is uiteindelijk wel wat anders dan dat van de 300B, meer gelaagd met wat meer bas en iets minder warm dan de 300B.

Het frequentiebereik loopt van 9hz tot 60khz
De kernverzadiging zit net boven de 10%

Toch wou ik ook eens proberen om er dure condensatoren in te zetten, ik heb hier gekozen voor de Mundorf MESGO-0,47T3.450 0,47uF dit is de goud/zilver versie, ik laat nog weten of daar duidelijk verbetering inzit.

 

En of daar verbetering in zit, dit had ik eerder moeten doen, het geeft zoveel meer detail. Deze condensatoren zijn niet goedkoop(50 euro) maar je krijgt echt waar voor je geld. De groene PIO's verwijderd en vervangen door de mundorf's.

Maak jouw eigen website met JouwWeb