Buizenversterker 6c41c SE met ecf802
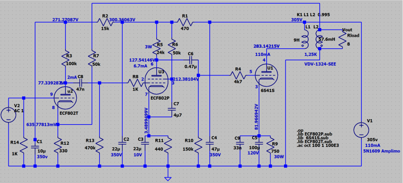
aangezien op dit moment de Russische buizen goedkoop zijn en de Russische condensatoren ook bedacht ik me dat ik daar eens wat mee wou doen. Nu had ik natuurlijk ook een 6c33c kunnen gebruiken maar het stroomverbruik hiervan is het dubbele en dat viel me wel erg tegen vandaar dat ik de keuze heb gemaakt voor het kleine broertje ervan de 6c41c triode die eigenlijk een halve 6c33c is. Er zijn weinig schema's te vinden van dit ontwerp en heb daar ook lang naar gezocht voor ik er 1 vond die bruikbaar is.


Dit keer ook weer gekozen voor ringkerntrafo's, heb ik goede ervaring mee en bevalt me wel, qua gewicht en verstrooiing van velden. Als ingangsbuis en versterking heb ik met dit schema gekozen voor de ecf802 waar een triode en pentode ineen zitten. Ook aan deze buisjes is nog makkelijk te komen. Het probleem is wel om de terugkoppeling goed te krijgen, dit luistert behoorlijk precies. Als voeding heb ik weer gekozen voor een solidstate voeding met een mosfet waardoor de hoogspanning langzaam wordt opgebouwd.

Het schema hierboven geeft een vermogen van ong. 8W rms max verm. is 10W.
bij 1W(2.83V) 0.28% THD+N
bij 4V 0.33%
bij 5V 0.46%
bij 6V 0.69%
bij 7V 0.9%
bij 8V 2%
bij 9V 7%
Frequentiebereik van 10HZ tot 120khZ
Bij 100mV insturing wordt het Max vermogen gehaald.
Het afstellen van R7 is uitproberen om te zien welke weerstand het minste vervorming geeft. De kast en afstandsbediening zijn ook weer besteld zodat ik straks kan beginnen met de opbouw. Ook bij deze kast heb ik weer gekozen voor een binnen chassis waardoor er geen extra schroeven zichtbaar zijn bij de buisvoeten, de voeding wordt onder het chassis tussen de ugt's gemonteerd. voor de grote Russische 0.47uf condensatoren wordt aan de zijkant van het chassis nog ruimte gemaakt.


De versterker heeft voor een buizenversterker een nette bas, ook heb ik ik er weer afstandsbediening ingebouwd voor de volume en aan/uit.

Maak jouw eigen website met JouwWeb