Buizenversterker EL34 PP 100W(70W)

Niet omdat het moet, maar omdat het kan, daarom deze versterker, het is al een ouder ontwerp van Menno van der Veen  Hieronder een deel van de onderdelen die gebruikt gaan worden.

De versterker zal in klasse A/B ingesteld worden waarbij het klasse A deel loopt tot ong.16W en daarna overgaat in klasse B. De rustspanning van de EL34 buizen wordt ingesteld op ong. 45mA. Er zal wel jaarlijks naar de instelleng van de buizen moeten worden gekeken, maar dat is een kleine moeite.
De schakeling wordt ultra lineair opgezet, dat betekend ook dat het vermogen een 20W naar beneden gaat maar dat zal niet te merken zijn lijkt me. Ook wordt er terugkoppeling toegepast van de uitgang naar de ecc82 waardoor de frequentie weergave verbeterd en de dempingsfactor groter wordt waardoor er een mooiere bas weergave ontstaat. de versterker is voorzien van 8 NOS Phillips EL34 buizen(type blackburn). de 2 voedingstrafo's worden in 1 huis gegoten vanwege ruimte besparing.

 

 

In het midden heb ik de 8 potmeters geplaats die de ruststroom van 45mA instelt. Voor de bias is een spanning nodig van  goed  -45V  en de trafo heeft 35VAC dus geen probleem. De kast heb ik gisteren even op de weegschaal gehad en het geheel lijkt zo rond de 18kg uit te komen, we wachten af. op de rechter foto zijn de EL 34 NOS buizen te zien, deze zijn gematched in die tijd en lagen nog nieuw ongebruikt in de doos, een godsgeschenk.  voor de voeding wordt er weer gebruik gemaakt van een mosfet voeding waardoor de rimpel op een paar milivolt ligt en brom verleden tijd is, ik maak bij veel van de versterkers die ik gebouwd heb gebruik van deze voeding. de voedingstrafo's zijn boven elkaar geplaatst voor ruimte besparing.

 

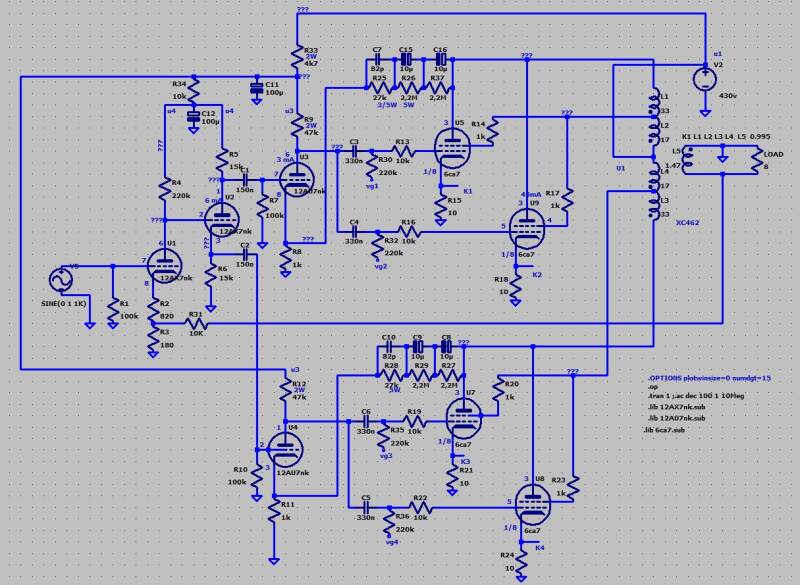
Het schema komt uit de Radiobulletin en is afkomstig van Menno van der Veen.

De buizen zijn ingesteld op 43mA, het was uiteindelijk een duurder project geworden door de nieuwe voeding die er op moest komen. Reken dat de versterker aan onderdelen rond de 1500 euro komt zonder de el34 buizen, daar komt snel 500 euro voor bij.

 

Reactie plaatsen

Reacties

Er zijn geen reacties geplaatst.

Maak jouw eigen website met JouwWeb