EL84  push-pull versterker in ultralinear.

Vroeger(toen ik 15 was) heb ik ooit een mono buizenversterker gebouwd met een ecc82 en een el84 toen  nog met toonregeling, wat tegenwoordig bijna nooit meer wordt gedaan.

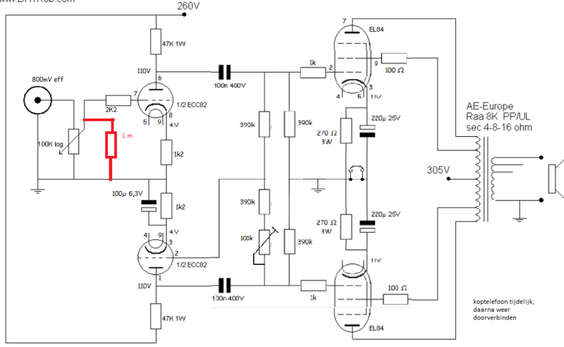
Nu begint het weer te kriebelen en heb ik eerst maar eens gekozen voor een eenvoudige stereo push-pull EL84 versterker in UL, het vermogen zal ong. 3watt in klasse A zijn en 10 tot 12watt in klasse B zijn. ik heb het schema van http://dhtrob.com  gebruikt, wat daarna door de leden van het  http://zelfbouwaudio.nl forum is aangepast om het beter werkend te krijgen. Hieronder staat het schema met de voeding. De rode weerstand is niet noodzakelijk maar een beveiliging als er wat fout gaat in de volume  potmeter.

 Mocht je ooit zelf een versterker willen bouwen dan raadt ik dit forum ten zeerste aan, iedereen staat klaar om je te helpen.
Inmiddels heb ik de  onderdelen besteld bij een aantal leveranciers die ik later zal benoemen.
Ik wil er wel meteen een mooie kast omheen bouwen en daar heb ik bamboe voor gekozen wat ik nog had liggen , ook heb ik daar met karton een layout op schaal op gemaakt om de onderdelen te plaatsen, zie onderstaand.

De maat van de aluminiumplaat die er op komt te liggen is 30x25cm en ik zal met 2 lagen werken waardoor de schroeven van de buizenvoetjes niet zichtbaar zijn straks.   De onderdelen zijn bij 5 verschillende leveranciers besteld.
Weerstanden en condensatoren  https://www.reichelt.nl/

Buizen en buizenvoeten https://www.ringkerntrafo.nl/
Aluminium platen op maat https://www.aluminiumopmaat.nl/
Alle trafo's  http://www.die-wuestens.de/
Speciale buizen www.electrontubes.nl/

De totale kosten voor onderdelen zullen zo ongeveer 500 euro bedragen.

 

Ik heb allereerst een tekening gemaakt van de bovenzijde en die verschillende keren aangepast, tot ik er achter kwam dat de smoorspoel moeite heeft onder het chassis te komen, dus er moest ruimte gemaakt worden,  dit wordt  de uiteindelijke layout. Rechts de achterzijde kast met uitsparing voor voeding.

Omdat de chassisdelen van aluminium nog niet binnen zijn ben ik maar vast begonnen om een  dummy te bouwen met 4 x16ohm weerstanden van 50watt p/st  dan heb ik voorlopig genoeg vermogen om te testen.  Ik ga deze 2 weerstanden per kanaal parallel schakelen zodat er 8ohm per kanaal overblijft.  hij ziet er inmiddels als volgt uit. Ik zit er ook nog aan te denken om een autobias te gaan bouwen zodat ik geen omkijken heb aan het regelmatig afregelen. Er is op het forum zelfbouwaudio/versterkers een prachtig topic waar verschillende versies staan van een autobias.

De aluminiumplaten zijn geboord en gezaagd, het was de bedoeling om ze zwart te spuiten maar met een roterende schuurmachine kreeg ik zo'n mooi effect dat ik besloten heb de boel niet meer te verven.
Nadat alle buisvoeten en ringen zijn geplaatst,  wordt het onderste chassis bevestigd aan het bovenste chassis zodat de buisvoetjes vastgeklemd zitten .
In dit geval gebeurt dat door de hoofdschakelaar en de trafo's. De smoorspoel wordt aan de onderzijde tussen de linkse en rechtse kanalen bevestigd, nu eerst beginnen met de gloeispanning aan sluiten. Op de rechtse foto zie je de opbouw zonder de buizen, zoals hij straks gaat worden.

De basis is opgebouwd en nu wordt het tijd voor de bedrading onder het chassis, eerst maar eens alle gloeispanningen aansluiten en testen, zat 1 draad in die slecht contact maakte, door gesoldeerd en toen alles goed werkte begonnen met de opbouw van de hoogspanning .
Daarna met de ecc 82 links en rechts aan te sluiten en daarna eerst 1 heel versterker kant toen de 2e versterker kant. 

En het eindresultaat mag er zijn na best veel contact op het forum en verbeteringen aangebracht te hebben.

Reactie plaatsen

Reacties

Johan Versluis
3 jaar geleden

Leuke versterker met EL84 buisjes.
Als je contact met mij wil opnemen heb ik ook nog wel wat moois voor je.
Groet Johan

Leo Garstman
5 jaar geleden

Hoi mooi beschreven, ik ga exact dezelfde bouwen.
Ik moet alleen de transformatoren nog bestellen.
Ik ben erg benieuwd.

Maak jouw eigen website met JouwWeb