Buizenversterker 300B SE
Na een aantal ontwerpen op basis van de KT serie te hebben gemaakt wordt het weer eens tijd voor wat anders om naar te luisteren of dit nog een verbetering geeft voor mij of een totaal ander geluid geeft. Het ontwerp is al wat ouder en voorzien van een MU stage met een el84 en een ecc81, ik had liever voor de e88cc gekozen maar de ecc 81 kan ook op 12V gelijkspanning voor de gloei worden gebruikten dat maakt het voor de voeding weer eenvoudiger. Het ontwerp is van Bert Fruitema die het in 2003 gepubliceerd heeft. Ook hier ga ik weer met ringkerntrafo's werken, vind het erg prettig ondanks dat ze een stuk duurder zijn, de totale kosten aan materiaal zullen rond de 1250 euro liggen. Voor de voeding ga ik weer voor het vertrouwde Mosfet ontwerp, het voordeel is dat de rimpel zeer minimaal is t.o.v. gelijkricht buizen.
Ook heb ik weer gekozen om de voeding op een print te bouwen, waar ik ook de gelijkrichtvoeding voor de 300B en de ecc81 op heb staan. De print wordt weer in China gemaakt door JLCPCB, die uitstekend werk verrichten voor een redelijk bedrag. de onderdelen komen weg bij Reichelt en Amplimo verzorgt de trafo's en buizen. Dit ontwerp is wel veel duurder dan de KT modellen uitgezonderd de KT170. In dit ontwerp wordt de ecc81 als dubbeltriode gebruikt dus beide aansluitingen van de 2 triodes worden doorverbonden waardoor er minder vervormingen en ruis zou moeten ontstaan.


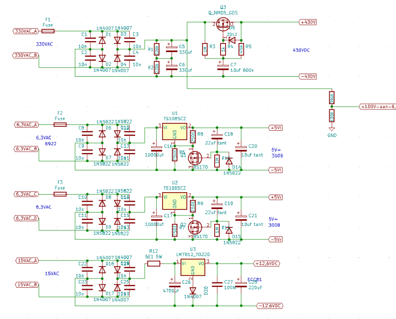
De voedingsprint is inmiddels gereed en gemonteerd, links de hoogspanning in het midden de 2x 5V= voedingen voor de 300B en rechts de 12V = voeding voor de ECC81, de print is ong. 20x8cm. en de 5V voeding en de 435V voeding komen geleidelijk op na 20sec. De andere onderdelen zijn inmiddels ook binnen gekomen, waaronder de ringkerntrafo's van Amplimo en de Buizen. De schema's zijn hieronder te zien.


De voeding bestaat uit 330VAC en deze wordt gelijkgericht volgens het al eerder gebruikte Mosfet verhaal waarna de rimpel vrijwel 0 is, waardoor er geen brom op treed. De EL84 samen met de ecc81 is een MU stage, deze wordt gevoed met 6,3V op de gloeispanning en gelift met 160V omdat er anders over de kathode en gloeispanning een veel te hoge spanning komt te staan, deze mag max. 100V zijn.


Inmiddels er achter gekomen dat om het maximaal vermogen te krijgen er 2V ingestuurd moet worden, dit is mij te veel dus ik ga de ECC81 vervangen voor een ECC83 waardoor de ingangsgevoeligheid een stuk omhoog gaat en aan 1V genoeg heeft. Het bleek als er in huis een grote stroomtrekker ingeschakeld werd dat er een dip ontstond ,dit probleem is nu opgelost. Als de netspanning een klein beetje inzakt, zakt na verloop van tijd ook de spanning over de elco van gate naar massa in de voeding, waardoor na enkele seconden de gyrator zich weer herpakt en de brom stopt. Uiteindelijk heb ik in de voeding de 1Meg vervangen door 2Meg en het probleem was opgelost doordat spannings fluctuaties in het lichtnet nu beter worden opgevangen.


Het uitgangsvermogen is 8WRMS met een frequentiebereik van 10hz tot 90khz -3db/2,83VRMS bij 20hz verzadigd de ugt. Toch was ik niet tevreden en dacht dat ik met een andere steile buis de D3a er nog wat betere resultaten uit kon halen, ik heb de EL84 en het schema aangepast op de D3a en de koppel condensator vervangen door een Russische PIO, ik moet zeggen dat het geluid er daarna een heel stuk op voorruit ging, veel meer detail in het middengebied. dat speelt inmiddels al weer een week. op bovenstaande foto is te zien dat de witte buisvoeten van de EH300B omsloten zijn met zwarte krimpkous, dat oogt wat rustiger op het chassis.

Reactie plaatsen
Reacties
Ik heb interesse in deze versterker. Mag ik je telefoonnummer om te overleggen?
Groet, Herman